24小时微信在线
15210036112
010-62886328
网站首页
关于我们
弘通简介
弘通文化
弘通理念
弘通使命
董事长致辞
产品中心
变压器
稳压器
直流电源
调压器
变频电源
开关电源
UPS不间断电源
其它产品
重点案例
海外项目
文化教育
轨道交通
数码印刷
数控机床
医疗卫生
能源化工
金融电信
人工智能半导体
建筑商业
质量联保
工厂优势
弘通资质
重点案例
工厂风采
资讯中心
公司动态
行业资讯
知识整理
联系我们
电器行业百科
隔离变压器可以阻断地线电流
为什么单相隔离变压器输出地线带电
为什么三相负载不平衡,零线带电?
隔离式稳压器解决方案
弘通 SGH303-10KVA 三相380V变三相220V隔离变压器简介
UPS不间断电源电池容量计算公式(如何选择电池容量?)
如何选择变压器
隔离变压器的作用
电力心脏,永续守护——北京弘通赋予东山墅别墅机房不间断生命力
变频电源半隔离与全隔离的区别
联系我们
CONTACTUS
全国服务热线
15210036112
电话:010-62886328
手机:15210036112
邮箱:
[email protected]
微信:15210036112
QQ:592929578
隔离变压器
当前位置:
首页
>
产品中心
>
变压器
>
隔离变压器
DG 0-1000v【定制】单相隔离变压器
来源:北京
变压器厂家
公司官网|
|
发布时间:2017-05-31|
浏览次数:
<
>
产品别名:
单相隔离变压器
可选型号:
0-1000v【定制】
产品价格:
点击查看最新价格
实用场景:
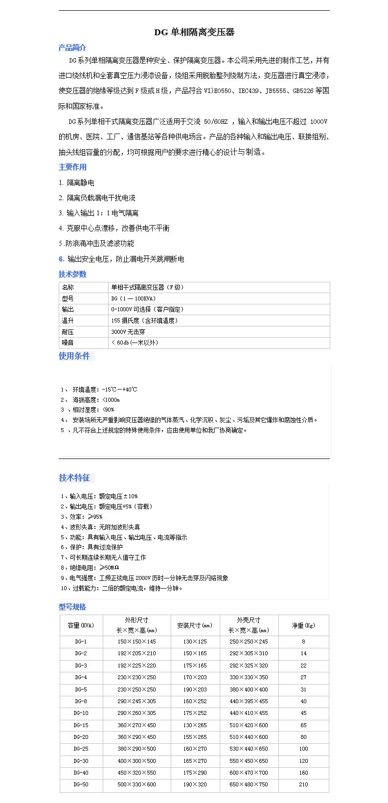
DG系列单相干式隔离变压器广泛适用于交流50/60HZ,输入和输出电压不超过1000V的机房、医院、工厂、通信基站等各种供电场合。
产品详情
上一篇:暂无
下一篇:SG三相380V变三相220V隔离变压器
相关推荐
[返回列表]